香港免费马资料最准的网站-资料免费精选
选择语言:
简体中文
|
English
24小时客服热线
0759-3377970
网站首页
关于公司
公司介绍
公司设备
企业宗旨
公司架构
公司荣誉
产品展示
新闻资讯
公司新闻
行业新闻
人才招聘
人才培养
福利待遇
招聘职位
技术支持
招标公告
联系方式
访客留言
企业邮箱
招标公告 Tendering
工程招标
设备招标
材料招标
最新资讯 New
香港免费马资料最准的网站20
香港免费马资料最准的网站20
香港免费马资料最准的网站应聘
香港免费马资料最准的网站应聘
香港免费马资料最准的网站应聘
香港免费马资料最准的网站应聘
香港免费马资料最准的网站工资
香港免费马资料最准的网站应聘
联系我们 Contact
地址:广东省湛江市人民大道中63号
电话:(0759-3377969
邮件:
[email protected]
网站:
你的位置:
首页
>
招标公告
>
材料招标
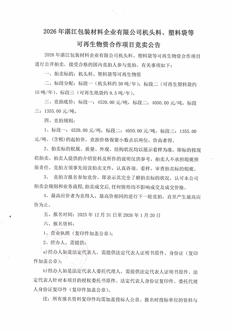
2026年香港免费马资料最准的网站机头料、塑料袋等可再生物资合作项目竞卖公告
2025-12-31 14:32:40 点击:
上一篇:没有啦
下一篇:
香港免费马资料最准的网站2025年招聘公告(二)
2025/12/9